ISO37301 作为通用合规管理标准,并非 “一刀切” 的固定模板,其核心价值在于为企业提供系统化框架 —— 只有结合自身规模、行业属性、业务模式与风险特征 “量身定制”,才能避免 “体系与实践脱节”,真正发挥合规管理的价值。
本文从 “前期诊断、模块适配、动态调整” 三个维度,拆解体系与企业实际结合的具体路径。
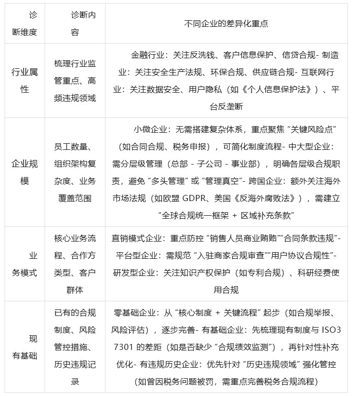
一、前期诊断:找准企业 “合规痛点”,避免 “盲目套用”
在搭建体系前,需先摸清企业自身 “家底”,明确合规管理的 “优先级” 与 “差异化需求”,这是体系落地的基础。核心诊断维度可参考下表:

二、模块适配:按企业实际 “调整体系细节”,拒绝 “形式主义”
ISO37301 的核心模块(组织架构、风险评估、制度流程等)需结合企业实际 “灵活调整”,让体系 “能用、好用、管用”。
1. 组织架构:匹配企业管理模式,避免 “增设冗余岗位”
合规组织架构无需 “照搬大企业模式”,关键是 “职责清晰、权责对等”:小微企业
可不必单独设立 “合规管理部门”,由 “法务部 + 财务部” 联合牵头,指定 1-2 名专职人员负责合规协调,最高管理者(如创始人、总经理)直接担任 “合规第一责任人”;中大型企业
若已有法务、风控部门,可在现有部门内增设 “合规岗”,或成立 “合规委员会”(由高管、各部门负责人组成),统筹合规决策;若行业合规风险高(如金融、医疗),则需单独设立 “合规管理部”,确保专人专岗;集团型企业
采用 “总部统筹 + 区域 / 子公司落地” 模式 —— 总部制定 “合规管理总纲”,明确统一要求(如合规方针、核心制度);区域 / 子公司根据当地法规与业务特点,补充 “本地化合规细则”(如海外子公司新增 “当地劳动法规合规条款”),并指定子公司负责人为 “区域合规第一责任人”。
2. 风险评估:聚焦 “高关联风险”,不做 “无差别排查”
合规风险评估需 “精准定位与企业业务最相关的风险”,避免 “眉毛胡子一把抓”:第一步:筛选 “核心风险领域”
根据行业与业务确定优先级,例如:- 跨境电商企业:核心风险 =“海关报关合规”“外汇结算合规”“目标市场产品标准合规”(如欧盟 CE 认证);- 房地产企业:核心风险 =“土地出让合规”“预售资金监管合规”“广告宣传合规”(避免虚假宣传);第二步:简化风险评估工具
小微企业可采用 “风险清单 + 人工打分”(如 1-5 分评估可能性与影响程度),无需复杂的量化模型;中大型企业可结合 “业务系统数据”(如合同违规频次、举报数据)提升评估准确性;第三步:动态更新风险清单
根据 “外部法规变化 + 内部业务调整” 更新风险,例如:某企业新增 “直播带货” 业务,需立即补充 “直播宣传合规”“主播税务合规” 等风险点。
3. 制度流程:贴合业务实际,避免 “制度与执行脱节”
合规制度不是 “越多越好”,关键是 “简洁、可操作、能落地”:制度内容:聚焦 “关键动作”
例如,针对 “采购合规”,无需写冗长的条款,重点明确 “供应商合规审查流程(需提供哪些资质文件)”“采购合同合规审核节点(谁审核、审核什么)”“违规采购的处罚措施”,让执行人员一看就懂;流程设计:融入现有业务
避免新增 “独立于业务的合规流程”,例如:将 “合规审查” 嵌入 “合同签订流程”(即合同提交审批时,自动触发合规岗审核节点);将 “合规培训” 融入 “新员工入职流程”(入职前必须完成合规培训并考试合格),减少员工额外工作量;语言风格:适配企业文化
若企业风格偏向 “简洁务实”,制度文件避免使用过多专业术语,可用 “案例 + 流程图” 辅助理解(如在《商业贿赂防治办法》中,举例 “哪些行为属于商业贿赂”“遇到客户送礼该如何处理”)。
4. 绩效监测:设定 “可实现的指标”,不做 “数字游戏”
合规绩效指标需 “贴合企业能力”,避免设定 “无法量化、无法实现” 的目标:小微企业
指标可简化为 “3 个核心”—— 合规培训覆盖率(如 “年度全员培训 100%”)、违规事件发生率(如 “年度无重大合规事件”)、举报处理及时率(如 “举报 7 个工作日内响应”);中大型企业
可分层级设定指标 —— 总部层面关注 “整体合规风险降低率”“制度落地完成率”;部门层面关注 “本部门核心风险整改率”(如销售部关注 “商业贿赂举报查实率”);指标数据:从 “易获取” 开始
不必追求 “全数据”,优先使用现有可收集的数据(如培训记录、举报系统数据、处罚记录),待体系成熟后再逐步扩充数据来源。
三、动态调整:随企业发展 “迭代体系”,避免 “一劳永逸”
企业所处的内外部环境始终变化(如法规更新、业务扩张、市场竞争加剧),合规体系需 “持续优化”,才能保持有效性。
1. 定期 “复盘”:结合经营变化调整体系
建议每半年或一年开展一次 “合规体系复盘”,重点关注:外部变化
是否有新法规出台(如某行业新增 “环保排放标准”)、监管力度是否加强(如某领域专项整治行动)、竞争对手是否因合规问题受罚(可借鉴经验);内部变化
是否新增业务线(如企业拓展 “跨境支付” 业务)、组织架构是否调整(如部门合并、新成立子公司)、是否发生合规事件(分析事件原因是否与体系漏洞相关);调整动作
例如,企业拓展 “儿童产品业务”,需立即补充 “儿童权益保护合规条款”;若某制度执行率低(如 “合规审查流程执行率仅 60%”),需调研原因(如流程太繁琐、员工不重视),简化流程或加强宣导。
2. 试点先行:降低 “全面落地风险”
对于规模较大、业务复杂的企业,可先选择 “1-2 个典型部门 / 业务线” 试点运行合规体系,再逐步推广:试点选择
优先选择 “合规风险较高、配合度高” 的部门(如销售部、采购部);试点重点
测试 “风险评估流程是否精准”“制度是否可操作”“绩效指标是否合理”;推广优化
根据试点反馈调整体系(如发现 “采购合规审查流程太耗时”,可简化非关键环节),再在全公司推广,避免 “全面落地后发现问题,整改成本高”。
3. 全员参与:让体系 “融入日常工作”
合规体系落地的关键是 “员工愿意用、会用”,需结合企业员工特点设计推广方式:培训:按需定制内容
针对不同岗位设计培训重点 —— 销售岗重点培训 “商业贿赂防控”,财务岗重点培训 “税务合规”,技术岗重点培训 “数据安全合规”;培训形式可结合企业习惯(如制造业员工多在车间,可采用 “短视频 + 现场讲解”;互联网企业员工可采用 “线上课程 + 考试”);激励:与考核挂钩
将合规绩效纳入员工考核(如 “无合规违规记录” 作为评优加分项,“发生合规问题” 影响绩效奖金),同时建立 “合规正面案例激励”(如表彰 “主动发现并规避合规风险的员工”);文化:营造 “合规氛围”
通过企业内网、宣传栏、月度会议等渠道,分享合规案例(包括 “正面经验” 与 “反面教训”),让员工意识到 “合规不是约束,而是保护自己、保护企业”。
结语:合规体系的 “生命力” 在于 “贴合实际”
ISO37301 合规管理体系的核心不是 “建立一套完美的文件”,而是 “帮助企业解决实际合规问题”。无论是小微企业的 “简化版体系”,还是跨国企业的 “全球化框架”,只要能精准匹配企业的行业属性、规模与业务需求,能融入日常经营流程,能随发展动态调整,就是 “有效的合规体系”。最终,合规管理应从 “外部要求” 变为 “企业自觉行动”,成为支撑企业安全发展、提升竞争力的 “内在动力”。
来源:ESG与可持续发展管理
本文仅作分享,作品版权归原作者及机构所有,如有侵权请联系,我们立即更正/删除